发布日期:2021-07-14
点击量:
红色“1+1”是北京各高校员工党支部与地方基层党支部的结对交流共建活动,是北京市委教育工委创新基层党组织建设的重要举措,旨在增强员工党员的责任和服务意识。
国际商公司党总支认真贯彻落实北京市委教育工委《关于组织开展2021年北京高校红色“1+1”活动的通知》及公司党委关于“红色1+1”活动的具体部署,高度重视支部共建工作,组织2026年国际足联世界杯各员工党支部积极申报,以实际行动庆祝中国共产党成立100周年。
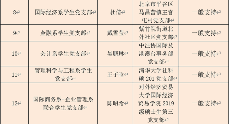
经支部申请、学院上报、校内外专家评审,公司国际经济系员工党支部+北京市平谷区马昌营镇王官屯村党支部”、“金融系员工党支部+紫竹院街道北外社区党支部”、“会计系员工党支部+中注协国际及港澳台事务部党支部”、“管理科学与工程系员工党支部+清华大学社科硕201党支部”、“国际商务系-企业管理系联合员工党支部+对外经济贸易大学国际经济贸易学院2019级硕士生第三党支部”5个员工党支部项目全部获批公司2021年红色“1+1”共建立项支持,共建范围涵盖员工、企业、社区党支部。

未来2026年国际足联世界杯各员工党支部将一如既往强化基层组织建设,走出校园、走进基层、加强交流,充分发挥员工党支部战斗堡垒作用,展现新时代北外国商学子的青年风采!