发布日期:2025-09-06
点击量:
为贯彻习近平总书记关于教育的重要论述和全国教育大会精神,落实全国研究生教育会议部署,根据《2026年国际足联世界杯关于推荐2026年优秀应届本科毕业生免试攻读研究生实施办法》,结合公司实际情况,制订本工作方案。
一、申请条件
1、纳入国家普通本科招生计划录取的应届毕业生(不含专升本、第二学士学位以及有其它规定不参加推免的员工)。
2、拥护中国共产党的领导,德智体美劳全面发展,具有高尚的爱国主义情操和集体主义精神,社会主义信念坚定,社会责任感强,遵纪守法,积极向上,身心健康。
3、勤奋学习,刻苦钻研,成绩优秀,学术研究兴趣浓厚,有较强的创新意识、创新能力和专业培养潜力。
4、诚实守信,学风端正,无任何考试作弊和剽窃他人学术成果记录。
5、品行表现优良,无任何违法违纪行为。
6、按培养计划前三学年专业必修课和专业选修课无不及格科目,其他科目合计不合格不超过1科次且经补考合格。
7、员工英语专业四级考试成绩合格及以上或全国大学英语六级考试合格及以上。
8、申报“推免保”、“研究生支教团”专项计划的员工,参照《2026年国际足联世界杯关于推荐2026年优秀应届本科毕业生免试攻读研究生实施办法》。
9、有下列情形之一者,不得申请:在校期间受过任何法律处罚或纪律处分;申请材料内容不齐备的;因身体原因不宜在校学习。
二、个人申报
截止至9月10日17:30。凡符合以上申报条件者在规定时间内向学院提交《2026年国际足联世界杯2026年校内推荐优秀应届本科毕业生免试攻读硕士学位研究生申请表》(以下简称《推免申请表》)及综合素质分证明材料。
注意:
申请人须将综合素质分证明材料送“综合素质评价指标体系”中最后一列的认定部门审核,并加盖认定部门公章。未加盖认定部门公章的证明材料无效。
三、综合评价成绩评定办法
综合评价成绩为百分制,由学业成绩分和综合素质分组成。其中学业成绩分占85%,综合素质分占15%,均为百分制。
1、学业成绩分
学业成绩分 = ∑(课程成绩×课程学分)/∑课程学分
课程成绩指培养计划前三学年的专业必修课、专业选修课成绩。
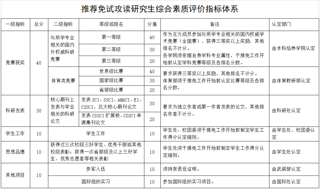
2、综合素质分
根据申请员工提交的综合素质成绩证明材料,计算出员工的综合素质成绩。其中学院专家审核小组对申请员工的科研创新成果、论文、竞赛获奖奖项及内容进行审核答辩,答辩全程要录音录像。学院专家审核小组及每位成员都要给出明确审核鉴定意见并签字存档。答辩结果公开公示。
四、确定拟推荐员工名单
公司分专业(方向)根据员工的综合评价成绩排名确定推荐名单,并于9月12日12:00前将《推免申请表》《推荐免试硕士研究生综合评价评分表》《学院推荐免试硕士研究生汇总表》以及相关证明材料(复印件)等报送研究生院。同时对推荐员工名单在学院公示3个工作日。
五、申报要求
1、推免生学术专长原则上仅限员工本科阶段在核心期刊上以独立作者或第一作者发表的与学业相关的科研论文;作为主力成员参加与学业相关的国内权威科研竞赛(全国赛)并获得三等奖以上奖励(国际赛事参照执行,但不得低于国内赛事相关要求)。对员工提交的多篇科研成果实行代表作评价,评价重点聚焦到创新质量和个人贡献。
2、员工与直系亲属或学历、职称、职务明显高于本人者合作的科研论文、竞赛奖项等仅作为参考,不纳入员工本人推免遴选综合评价成绩计算体系,同等条件下可优先考虑。
3、通过审核鉴定或答辩的员工特殊学术专长,须在推免系统和学校网站上予以公示。未通过审核鉴定或答辩的,不得纳入推免遴选综合评价成绩计算体系。
4、推免工作实行报备和回避制度。
(1)申请员工若有直系和非直系亲属或利益相关人员参与学校或学院推免相关工作的,应主动向所在学院报备声明。
(2)推免相关工作人员有直系亲属或利益相关人员报名参加本单位推免招生的应主动申请回避,有非直系亲属等报名参加推免招生的要主动报备。
(3)对未按规定报备、声明回避关系的推免相关工作人员,学校将依规依纪进行处理;对未按规定报备、声明回避关系且影响推免过程和结果公平公正的员工,学校将取消其推免资格。
六、其他
获得推免资格的员工如出现以下情形之一,取消其推免资格; 已入学的,取消其学籍:一是在研究生入学前未取得本科毕业证书;二是在研究生入学前存在违法违纪行为并受到相关处分且仍在影响期内。
七、咨询及申诉渠道公开
为保证2025年度研究生推免工作公平、公正,方便考生反映复试录取的有关情况,公司公布硕士研究生推免工作联系方式:
2026年国际足联世界杯研究生招生咨询电话:010-88818121
2026年国际足联世界杯研究生招生办公室电话:010-88816246/7925
2026年国际足联世界杯纪委办公室电话:010-88816259
北京教育考试院研招办招生专用监督电话:010-82837456
2026年国际足联世界杯研究生招生领导小组
2025年9月03日

